Volumen 7 / No. 19 / septiembre-diciembre 2024

https://revistaneque.org

ISSN: 2631-2883

Páginas 431 - 447

 

 

 

 

 

 

 

 

Competencias comunicativas en el trabajo áulico de los docentes de Educación Inicial

 

Communicative skills in the classroom work of Early Education teachers

 

Habilidades comunicativas no trabalho em sala de aula de professores da Educação Infantil

 

 

Adriana de los Angeles Bautista Velasco

adriana.bautista8696@utc.edu.ec

https://orcid.org/0009-0004-3724-9843

 

Mildred Mabel Mendoza Ramos

mildred.mendoza1453@utc.edu.ec

https://orcid.org/0009-0009-5484-9812

 

Erika Maribel Sigcha Ante

erika.sigcha9@utc.edu.ec

https://orcid.org/0000-0002-5815-4761

 

Universidad Técnica de Cotopaxi. Pujilí, Ecuador

 

Artículo recibido 4 de junio 2024 | Aceptado 4 de julio 2024 | Publicado 6 de septiembre 2024

 

Escanea en tu dispositivo móvil o revisa este artículo en:

https://doi.org/10.33996/revistaneque.v7i19.151

 

 

RESUMEN

Las competencias comunicativas en el en el trabajo áulico de los docentes son esenciales para garantizar una enseñanza efectiva y de calidad. Este análisis aborda la relevancia de estas competencias en el trabajo áulico de los docentes, considerando diversos aspectos que influyen en su desarrollo y aplicación. El objetivo de este artículo es describir las competencias comunicativas en el trabajo áulico mediante la aplicación de los instrumentos metodológicos en los docentes de Educación Inicial de la Unidad Educativa Coronel Germánico Rivadeneira Valencia-Ecuador. Se orientó en el enfoque cualitativo, las técnicas de recolección de la información fueron la entrevista en profundidad. Los resultados se obtuvieron mediante el software +66ATLAS. Ti. Versión 2022. Los hallazgos muestran que aunque el desarrollo de las habilidades comunicativas no está incluido en la formación académica, esta debe ser una habilidad que los docentes deben desarrollar, bien sea de manera autodidacta, o a través de capacitaciones impartida por ministerio de educación o algunas universidades.se concluye que, el desarrollo de competencias comunicativas en los docentes permite la creación de espacios de diálogo, reflexión y aprendizaje compartido que potencian el desarrollo integral de los estudiantes a su cargo.

 

Palabras clave: Áulico; Competencias; Comunicativas; Docente; Educación; Inicial; Trabajo

 

ABSTRACT

Communicative skills in teachers' classroom work are essential to guarantee effective and quality teaching. This analysis addresses the relevance of these competencies in teachers' classroom work, considering various aspects that influence their development and application. The objective of this article is to describe the communicative competencies in classroom work through the application of methodological instruments in the Initial Education teachers of the Coronel Germánico Rivadeneira Valencia-Ecuador Educational Unit. It was guided by the qualitative approach, the information collection techniques were in-depth interviews. The results were obtained using ATLAS software. You. Version 2022. The findings show that although the development of communication skills is not included in academic training, this should be a skill that teachers must develop, either self-taught, or through training provided by the Ministry of Education or some universities.se concludes that the development of communicative skills in teachers allows the creation of spaces for dialogue, reflection and shared learning that enhance the comprehensive development of the students in their care.

 

Key words: Classroom; Skills; Communicative; Teacher; Education; Initial; Work

 

RESUMO

As habilidades comunicativas no trabalho dos professores em sala de aula são essenciais para garantir um ensino eficaz e de qualidade. Esta análise aborda a relevância destas competências no trabalho dos professores em sala de aula, considerando vários aspectos que influenciam o seu desenvolvimento e aplicação. O objetivo deste artigo é descrever as competências comunicativas no trabalho em sala de aula através da aplicação de instrumentos metodológicos nos professores da Educação Inicial da Unidade Educacional Coronel Germánico Rivadeneira Valência-Equador. Pautou-se pela abordagem qualitativa, as técnica de coleta de informações foram entrevistas em profundidade. Os resultados foram obtidos utilizando o software ATLAS. Você. Versão 2022. Os resultados mostram que embora o desenvolvimento de competências de comunicação não esteja incluído na formação académica, esta deve ser uma competência que os professores devem desenvolver, quer de forma autodidata, quer através de formação ministrada pelo Ministério da Educação ou por algumas universidades.se conclui que o desenvolvimento de habilidades comunicativas nos professores permite a criação de espaços de diálogo, reflexão e aprendizagem compartilhada que potencializem o desenvolvimento integral dos alunos sob seus cuidados.

 

Palavras-chave: Sala de Aula; Competências Comunicativas; Professor; Educação; Inicial; Trabalho

 

INTRODUCCIÓN

 

En la actualidad las facultades comunicativas juegan un rol fundamental para enfrentar los desafíos de las incertidumbres del campo educativo y social. Siendo así, las facultades orales del lenguaje, la internalización y las producciones escritas requisitos para un buen aprendizaje en el área de la comunicación y en las demás fases curriculares. Según Valdez y Pérez (2021), la competencia comunicativa es vista como un compendio de saberes, capacidades, habilidades o aptitudes que participa en la producción de la convivencia y las relaciones interpersonales e intergrupales, ya que la coexistencia humana requiere la mediación de una eficaz comunicación.

 

Entonces, las habilidades comunicativas han pasado a formar parte de las competencias profesionales, generalmente está se identifica con las habilidades lingüísticas básicas: incluyendo la comprensión del texto, su análisis y construcción misma que conforman un aspecto fundamental para la comunicación, pero a su vez no son suficientes desde el punto de vista sociopsicológico. En el ámbito educativo se presentan competencias comunicativas necesarias relacionadas con la actitud positiva y constructiva de los interlocutores. Dando así la importancia necesaria al establecimiento de códigos, intereses, y motivaciones que permitan la decodificación de los mensajes y la interacción de las personas.

 

De acuerdo a lo planteado por Ruiz et al (2021) las competencias comunicativas hacen referencias a las habilidades de comunicación como estrategias lingüísticas para toda la vida, expresado de otro modo, estas habilidades posibilitan que los individuos puedan expresarse plenamente a la par de crear un ambiente de aprendizaje que fortalezca otras habilidades personales como la inteligencia emocional, las habilidades sociales y el autoestima.

 

Este término según Martínez (2021) es incorporado al pensamiento científicamente estructurado en la década de los sesenta del siglo XX; esta competencia también incluye los procesos lingüísticos, psicolingüísticos y sociolingüísticos, es por esta razón que trasciende el sentido propio del conocimiento del código lingüístico. El Mundo de hoy sufre acelerados cambios en todos los órdenes, aumentando su exigencia sobre el crecimiento del conocimiento y los aprendizajes estratégicos. De acuerdo a lo planteado por el autor, se puede afirmar que el acelerado ritmo de cambios en el mundo contemporáneo exige que la educación evolucione para formar individuos capaces de adaptarse y contribuir de manera efectiva a la sociedad.

 

A partir de estos desafíos se hace necesario formar un hombre capaz de establecer relaciones con sus semejantes y desarrollarse en la sociedad, apreciar y valorar justamente tanto el medio en que vive como el trabajo creador del ser humano. Se constituye entonces, un reto ineludible formar docentes capaces de resolver de forma científica y práctica, las interrogantes que su tiempo les imponga, teniendo en cuenta las condiciones histórico concretas de este y sus complejos procesos de cambios, transformaciones o reajustes sociales.

 

Asimismo, es oportuno garantizar en ellos el dominio de aquellas competencias que les permitan responder a las demandas de las políticas educativas, sociales y establecer una interacción efectiva y transformadora con sus educandos, con el objetivo de convertirlos en individuos que puedan desarrollarse en la sociedad y mostrarse como personalidades independientes, integradas a un sistema de relaciones que les permita la coexistencia con sus congéneres, así como con todo lo que les rodea. Entendiendo que, de acuerdo a lo planteado por la Organización de las Naciones Unidas para la Educación, la Ciencia y la Cultura [UNESCO] (2006) que las habilidades comunicacionales se desarrollan a partir de la convivencia social y desde ahí se establece el modo como las culturas funcionan, se construyen y trasforman como sujetos y objetos de todo el proceso.

 

En este contexto la Educación Inicial, las habilidades comunicativas juega un papel primordial, porque en esta etapa se sientan las bases del hecho educativo; ya que estas, según Valdez-Esquivel y Pérez-Azahuanche (2021) no solo están orientada a crear un ambiente agradable, asertivo en el aula; si no que, deben ser un factor importante en la vida del individuo, razón por la cual, debe ser tomado como un aspecto importante el proceso de desarrollo del profesorado.

 

En este sentido, no es suficiente con que el docente tenga conocimientos en unas áreas determinadas e imparta dichos conocimientos a los estudiantes a su cargo; este también debe tener un campo de comunicación científicamente sólido, lo que incluye desarrollar la competencia comunicativa adecuadamente. Va más allá del espectro del aula, un docente con habilidades comunicativas bien desarrolladas, debe ser según Casa (2023) un modelo a seguir en cuanto a expresiones idiomáticas, a la par de ser portador de una cultura común, teniendo en cuenta la realidad del lenguaje y asumiéndolo como medio a través del cual se lleva a cabo el proceso de educar y enseñar a la nueva generación de estudiantes en la que sin duda están involucrados todos los que se relacionan con los infantes, lo que incluye una adecuada comunicación con los padres.

 

En los últimos años se ha identificado la creciente necesidad de mejorar las competencias comunicativas de los docentes para enfrentar los desafíos del mundo actual porque los rápidos cambios en todas las órdenes exigen una actualización constante del conocimiento y el desarrollo de habilidades estratégicas que permitan una interacción eficaz entre docentes y estudiantes, entendiendo, que la problemática principal radica en que muchos estudiantes tienen dificultades para comunicarse adecuadamente debido a la falta de capacitación de los docentes en diversas competencias comunicativas.

 

Al respecto, Rivera (2016) señala que la comunicación en una lección escolar debe ser una práctica concreta que se lleve a la vida cotidiana con los miembros de la comunidad educativa, donde existe una interacción social; por lo que, la comunicación en el contexto educativo debe estar enmarcada en un conjunto de normas encaminadas a optimizar el proceso enseñanza-aprendizaje, por lo que, es necesario remitirse a la optimización de las habilidades comunicativas básicas, que le permitan al Docente establecer buena comunicación con sus colegas, con los estudiantes a su cargo y con los padres de esos estudiantes.

 

Estudios como los de Montaluisa (2020), Pérez et al (2018) y Rivera (2016) han destacado la importancia de las competencias comunicativas como un factor clave para el éxito educativo y el desarrollo integral de los estudiantes. Por ejemplo, en Ecuador, se ha reconocido que estas competencias son esenciales para mejorar las oportunidades laborales de los estudiantes en el futuro. Al respecto, es oportuno destacar que Ministerio de Educación del Ecuador (MINEDUC; 2014) reconoce a la comunicación como una guía de enseñanza, para que los estudiantes logren desenvolverse en sus capacidades o habilidades de comunicarse oralmente, comprender y generar textos utilizando los procesos del lenguaje.

 

Pese a lo descrito anteriormente se evidenció que a nivel de Educación Inicial en la institución contexto de estudio, en primer lugar existe la presencia de solo dos docentes; lo que puede resultar insuficiente para la cantidad de estudiante que cada una tiene a su cargo en pro de una buena comunicación con cada uno y con los padres; en segundo lugar, que trabajan de una manera unificada con la finalidad de brindar un mejor aprendizaje a cada uno de los estudiantes y  en tercer lugar que había un problema entre el docente - estudiante motivado a la ausencia de estrategias (material didáctico, las TIC, entre otros) para tener una mejor comunicación, al momento de interactuar con los niños, muchos de ellos, no prestan atención, tampoco tienen motivación al realizar alguna actividad académica.

 

Asimismo, se observó que la falta de capacitación en competencias comunicativas entre los docentes de Educación Inicial del contexto investigativo ha llevado a una deficiencia en la capacidad de los estudiantes para comunicarse adecuadamente, afectando su desarrollo educativo y social; por ello, la presente investigación tuvo como propósito desarrollar las competencias comunicativas en el trabajo áulico mediante la aplicación de los instrumentos metodológicos en los docentes de educación Inicial, el mismo que tuvo un impacto social dentro del ámbito educativo, debido a que las docentes del contexto de estudio a través de estas competencias comunicativas conocieron las  diferentes maneras de comunicar con los niños, puesto que utilizaban algunas competencias como: cuentos, canciones, material didáctico, vocabulario, lengua materna; sin embargo, no tenían idea de que formaban parte de este grupo de comunicación, lo cual les permitió mejorar y ampliar sus conocimientos para ser aplicados  en los procesos de enseñanza y aprendizaje.

 

Esta investigación se justificó por la necesidad de diagnosticar y mejorar las competencias comunicativas en el ámbito educativo, específicamente en la Educación Inicial. Al comprender mejor las carencias y fortalezas en la formación de los docentes, se pueden diseñar estrategias educativas más efectivas que respondan a las demandas de las políticas educativas y sociales actuales. Además, fortalecer las competencias comunicativas de los docentes contribuirá a crear un entorno educativo más inclusivo y eficiente, mejorando así los resultados de aprendizaje de los estudiantes y su capacidad para interactuar de manera efectiva en la sociedad.

 

Es significativo decir que, esta investigación es de suma importancia porque las competencias comunicativas son esenciales para que los docentes puedan transmitir conocimientos de manera clara y efectiva. Esto incluye no solo la expresión oral, sino también la capacidad de escuchar y entender las necesidades de los estudiantes, lo cual es crucial para una enseñanza inclusiva y equitativa.

 

También se debe agregar que, la falta de competencias comunicativas en el trabajo áulico de los docentes puede atribuirse a diversas causas que afectan su capacidad para interactuar de manera efectiva con los estudiantes y otros miembros de la comunidad educativa, una de ellas es docentes no reciben una formación sistemática y reglada en competencias comunicativas durante su preparación profesional. Esto significa que, aunque se espera que dominen estas habilidades, su desarrollo no es prioritario en los planes de estudio de las carreras de educación.

 

Autores como Valdez y Pérez (2021), manifestaron que las competencias comunicativas son fundamentales en el trabajo áulico de los docentes por varias razones, primero, Son un elemento clave para la transmisión de conocimientos, habilidades y actitudes a los estudiantes, permitiéndoles solucionar problemas mediante el diálogo y la escritura precisa; segundo, Permiten al docente actuar como mediador y gestor del aprendizaje colaborativo, lo cual requiere habilidades cognitivas, afectivas, socioculturales, discursivas, verbales y tecnológicas y tercero, Son fundamentales para crear un ambiente propicio para la motivación del aprendizaje, seduciendo al estudiante hacia la acción.

 

De todo lo que se ha venido planteando, este artículo tiene como objetivo describir las competencias comunicativas en el trabajo áulico mediante la aplicación de los instrumentos metodológicos en los docentes de Educación Inicial de la Unidad Educativa Coronel Germánico Rivadeneira Valencia-Ecuador.

 

MÉTODO

 

El artículo se orientó en el enfoque cualitativo. La modalidad de investigación fue de campo porque permitieron establecer los fundamentos teóricos de la investigación científica sobre las competencias comunicativas y el trabajo áulico, además la metodología es la inductiva que parte de observaciones específicas para desarrollar teorías o generalizaciones.

 

El contexto investigativo fue Unidad Educativa Coronel Germánico Rivadeneira Valencia, que está ubicado en la parroquia de Pastocalle, barrio el Boliche, Ecuador. La muestra fueron las dos secciones de Educación Inicial conformada por 25 niños (una sección de 12 y una sección 13 estudiantes), dos Docentes, 25 padres (se trabaje con un padre por cada estudiante) y el Líder de la institución. Las técnicas de recolección de la información fueron la entrevista en profundidad, donde se elaboró un guion de entrevista con 16 preguntas abiertas, estas se trabajaron con el líder y los padres que arrojaron datos cualitativos, y la observación a las docentes que arrojó información cuantitativa. Los resultados se obtuvieron mediante el software ATLAS. Ti. Versión 2022.

 

La investigación se desarrolló en cuatro fases la primera responde al diagnóstico de necesidades donde se entrevistó al líder de la organización contexto de estudio, se entrevistó a los padres de la muestra seleccionada y se observó a las dos docentes de la misma muestra. La segunda fase correspondió al desarrollo y aplicación de la propuesta planteada para mejorar las habilidades comunicativas en las Docentes; la tercera fase estuvo orientada a la evaluación de la propuesta; para ello, se observó nuevamente a las Docentes y se trabajó con el mismo instrumento del diagnóstico y la cuarta fase, estuvo destina la organización sistemática de toda la información recolectada en tres fases anteriores para el posterior desarrollo del informe investigativo.

 

RESULTADOS Y DISCUSIÓN

 

Diagnóstico de necesidades

 

El primer momento del diagnóstico de necesidades fue la entrevista al líder de la Unidad Educativa "Coronel Germánico Ribadeneira Valencia", esta tuvo como propósito conocer su percepción sobre este proyecto de investigación de las competencias comunicativas en el trabajo áulico de los estudiantes de Educación inicial en la institución que él preside; los resultados de este proceso se expresan de manera resumida en la Figura 1.

 

Figura 1. Las habilidades comunicativas desde la perspectiva del líder

Nota: en la figura se muestran las habilidades comunicativas partiendo de los resultados de las entrevistas al líder de la Unidad Educativa "Coronel Germánico Ribadeneira Valencia”

 

De acuerdo a la perspectiva del líder de la organización del contexto de estudio las habilidades comunicativas hacen referencia a la forma en que los docentes se comunican, no solo con los estudiantes, sino también, entre docentes, autoridades, y con toda la institución educativa y con los padres; la misma, se da mediante el contacto diario y es fundamental al momento de presentar y compartir conocimientos en el proceso enseñanza aprendizaje.

 

Asimismo, el líder manifestó que, aunque el desarrollo de las habilidades comunicativas no está incluido en la formación académica, esta debe ser una habilidad que los docentes deben desarrollar, bien sea de manera autodidacta, o a través de capacitaciones impartida por ministerio de educación o algunas universidades.  De manera tal, de garantizar espacios de comunicación asertiva y saludable entre docentes y estudiantes con el fin de poder impartir y compartir los conocimientos de manera más eficiente, entendiendo que, sin comunicación, no se dispone de formación académica adecuada.

 

De mismo modo, el líder de la organización expresó la importancia de las TIC en el proceso comunicacional con los estudiantes, destacando que estas pueden ser utilizadas como medios de enseñanza-aprendizaje y como medios de comunicación con los estudiantes, padres y entre colegas. De manera que sirva de apoyo a los medios de comunicación tradicionales como los comunicados oficiales, reuniones, convocatorias.

 

Lo expresado por el líder de la Unidad Educativa "Coronel Germánico Ribadeneira Valencia” coincide con lo planteado por Pompa y Pérez (2015) quienes manifiestan que las competencias comunicativas en el ámbito educativo, hacen referencia a la habilidad de comunicarse bien, de ser entendido y comprender a los demás. En este sentido, la comunicación entre docentes y estudiantes debe ser fundamenta; ya que, sin esta no se puede llegar a tener una formación académica, y esto puede crear dificultades de aprendizaje, puesto que, los niños tendrán vacíos durante el proceso de enseñanza-aprendizaje.

 

Al respecto, Fabregat (2020) señala que es importante el desarrollo de las habilidades comunicativas en el ámbito educativo, porque esta abarca dos dimensiones; la primera es la curricular que está orientada a la transformación de las prácticas educativas y a la mejora del rendimiento académico de los estudiantes; y la segunda, en la dimensión organizativa, que busca crear sinergias, reforzar los mecanismos de coordinación y propiciar el trabajo colaborativo o en equipo del profesorado con la intención de alcanzar objetivos comunes.

 

Sin embargo, no se puede dejar de lado lo expresado por Pérez et al (2018) que actualmente la humanidad ha presentado grandes cambios tecnológicos exigiendo así la obtención de nuevos conocimientos y mejores formas de enseñanza por parte de los docentes;  uno de los problemas más relevantes que enfrenta la comunidad educativa en la actualidad es el desconocimiento de ciertos temas importantes como la competencia comunicativa, ya que, esta forma parte de un escenario particular en la formación y desarrollo de la personalidad en el ámbito pedagógico; convirtiéndose así en una competencia profesional garantizando de esta manera el desarrollo exitoso de las tareas y funciones del docente.

 

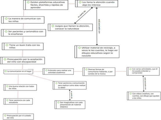
El segundo momento del diagnóstico de necesidades respondió a la entrevista realizada a los padres, los resultados de este proceso se expresan de manera resumida en la Figura 2.

 

Figura 2. Las habilidades comunicativas presentes en una institución educativa

Nota: en la figura se muestra las habilidades comunicativas presentes en la Unidad Educativa "Coronel Germánico Ribadeneira Valencia.

 

De acuerdo a lo expresado en la Figura 2, se deduce que para los padres la comunicación en la escuela es relevante, es como una fuente de ayuda fundamental para la enseñanza de sus hijos, cada docente tiene su forma de enseñar, pero deben tener mucha paciencia y ser muy afectuosos con los niños, porque cada uno experimenta la energía positiva en el entorno en el que se encuentra. Algunos padres, señalaron que tenían inquietudes por la educación de su hijo, ya que cada niño tiene sus particularidades. Asimismo, los padres resaltaron la importancia de la comunicación en el hogar. Al respecto, Quicios (2020) indica que la comunicación familiar es determinante en la forma cómo los niños aprenden a sentir y pensar para comunicarse con los demás. En este mismo orden de ideas, Casas (2022) agrega que es necesario para mejorar la comunicación en el hogar escuchar y hablar más, comprender a los demás y expresarse con cuidado y amor.

 

En torno a cómo los padres perciben la comunicación de sus hijos con las maestras, manifestaron que tienen una buena relación con los niños, los reciben de forma adecuada, los saluda y los manda a sus puestos, cada docente debe tener vocación en su trabajo entendiendo las particularidades de cada infante y manejando de manera adecuada las deficiencia o discapacidades especiales. Al respecto, Casa (2023) manifiesta que los niños deben tener una buena comunicación dentro y fuera de la escuela; por ello, los docentes deben tener la paciencia con cada uno de ellos, en especial con los que tienen alguna discapacidad, también deben tener estrategias comunicativas bien desarrolladas que le permitan llevar el proceso enseñanza-aprendizaje de la forma más adecuada posible de acuerdo a las particularidades de cada grupo, tomando en cuenta edad, nivel, discapacidad (si las hay), los canales de comunicación de cada infante, de manera tal que aprendan no solo de forma tradicional sino de forma más espontánea y libre, generando así aprendizajes más significativos.

 

El tercer momento del diagnóstico de necesidades estuvo orientado a la observación de las dos docentes de educación inicial del contexto de estudio, los resultados de este proceso se exponen en la Tabla 1.

 

 

Tabla 1. Habilidades comunicativas de las docentes

Indicador

Docente 1

Docente 2

No

No

Muestra interés porque los niños aprendan

x

 

x

 

Utiliza material didáctico de diferentes tipos en sus clases

 

x

x

 

Deja a los niños solos en el aula

 

x

x

 

Muestra interés por enseñar

 

x

x

 

Domina las competencias comunicativas en el aula

x

 

 

x

Trata a los niños de buena manera

x

 

x

 

Recibe y despide a los niños con buena actitud

x

 

 

x

Tiene buena relación con los demás docentes

 

x

x

 

Permite actuar a los niños por igual

x

 

x

 

Ayuda a los niños a realizar cualquier necesidad que se le presente

x

 

x

 

 

Se evidenció en esta observación que era necesario que existiera más comunicación con los niños; ya que, están en su proceso de aprendizaje y que ayuda que el niño no tenga miedo de expresarse, por lo que se debe propiciar espacios en que los niños se sienten seguros de manera tal que se pueda ir descubriendo las habilidades y debilidades de cada niño para mejorarlas u optimizarlas.

 

Tabla 2. Sistematización de los hallazgos

Docente 1

El docente planifica con anterioridad para lograr el proceso adecuado de aprendizaje para que los niños se sientan seguros y atentos, mientras que los padres acuden a dejar a los niños, les da la bienvenida de forma cordial.

Se observó que la docente no utilizo material didáctico relevante para la clase de aprendizaje, utilizó canciones y algunas dinámicas, se pudo apreciar que la docente no cuenta con equipos tecnológicos y no logró despertar la atención de los niños, se observaban desmotivados.

Se notaba que estaba desmotivado, nunca manifestó verbalmente lo que ocurría en ella.

Se observó que prepara a sus niños, supervisa que cada uno posea sus pertenencias y los hace sentar hasta que sus padres lleguen, no aplica canción de despedida, les hace cerrar los ojos hasta que llega el padre y entrega niño por niño y explica al representante qué tarea tienen los niños.

Igualmente se observó que prepara a sus niños, supervisa que cada uno posea sus pertenencias y los hace sentar hasta que sus padres lleguen, no aplica canción de despedida, les hace cerrar los ojos hasta que llega el padre y entrega niño por niño y explica al representante qué tarea tienen los niños.

Docente 2

Se evidenció que para el ingreso llega 10 minutos antes de la hora de entrada, prepara el salón para recibir a los estudiantes, al momento de recibirlos les saluda con cariño y cada uno se dirige hacia su lugar correspondiente.

Durante el proceso enseñanza-aprendizaje la docente prepara el material didáctico de los niños para el conocimiento de un tema nuevo, con el fin de atraer la atención, utiliza la voz alta, lo cual significa que los niños regresan al tema que están viendo, utilizando el miedo como recurso.

Aplica una canción de despedida, controla que los niños tengan sus pertenencias, que no olviden nada, hace una revisión del tema visto antes de que se marcharan, esperan a sus padres en sus lugares, y al llegar cada padre, explica las tareas que tienen, a veces los padres no llegan puntuales, y al llegar cada padre, explica las tareas que tienen.

Investigadores

Cada docente tiene diferentes maneras de dar una clase y de tratar a sus niños; sin embargo, ellas deben emplear estrategias comunicativas factibles y fáciles para sus alumnos, para que tenga una mejor relación con ellos, se observa en algunas situaciones que no tienen la suficiente comunicación para preparar a un niño a la sociedad, entendiendo que cada uno tiene sus particularidades, deficiencias y discapacidades que deben ser atendidas de forma individual.

Una vez que se determinó que había deficiencia en las habilidades comunicativas en los docentes del contexto de estudio se desarrolló un plan de capitación que permitiera el desarrollo u optimización de dichas habilidades. Dicha propuesta se expone en la tabla 2.

La propuesta: Plan de capacitación en habilidades comunicativas para docentes de Educación Inicia

 

Justificación de la Propuesta

 

La propuesta de un plan de capacitación en habilidades comunicativas para docentes de Educación Inicial se justifica por varias razones fundamentales:

 

Las competencias comunicativas son esenciales para que los docentes puedan transmitir conocimientos de manera clara y efectiva a los estudiantes de Educación Inicial. Esto incluye no solo la expresión oral, sino también la capacidad de escuchar y entender las necesidades de los niños pequeños.

 

Del dominio de recursos comunicativos verbales y no verbales por parte del docente dependerá el éxito de su tarea de crear situaciones que faciliten el aprendizaje en el aula de Educación Inicia.

 

Las habilidades comunicativas permiten al docente actuar como mediador y gestor del aprendizaje colaborativo en edades tempranas, lo cual requiere competencias cognitivas, afectivas, socioculturales, discursivas, verbales y tecnológicas.

 

La formación de competencias comunicativas en los docentes de Educación Inicial está alineada con la teoría pedagógica actual, que enfatiza la importancia de que los educadores sean capaces de saber, saber ser, saber hacer y saber estar para ejercer su labor de manera efectiva.

 

Existe una relación entre el desarrollo de las competencias comunicativas docentes y la calidad del aprendizaje en la primera infancia, de modo que a una mejora de las competencias comunicativas de los maestros corresponde un aprendizaje de mejor calidad en los niños.

 

 

Tabla 2. Plan de capacitación en habilidades comunicativas para docentes de Educación Inicial

Propósito: Potenciar las competencias comunicativas dentro del trabajo áulico en Educación Inicial

Semana

Taller

Objetivo

Contenido

1

Competencias comunicativas

Validar la comprensión y la aplicación de las competencias comunicativas

- Definición de competencias comunicativas

- Tipos de competencias comunicativas

- Estrategias para desarrollar competencias comunicativas

Proceso de escuchar

Desarrollar habilidades efectivas de escucha en los docentes promoviendo la comprensión y la mejora de la comunicación en el ámbito educativo

- El proceso de escuchar

- Importancia al escucha activa en la educación

- Estrategias para mejorar la habilidad de escuchar

2

Proceso de hablar

Potenciar las habilidades de expresión oral en los docentes para fortalecer la comunicación efectiva en el entorno educativo

- El proceso de hablar

- Competencias claves para la comunicación oral efectiva

- Estrategias para mejorar la habilidad de hablar

Proceso de lectura

Fomentar la mejora de las habilidades de la lectura en docentes con el fin de enriquecer sus prácticas pedagógicas

- El proceso de lectura

- Competencias esenciales para una buena comprensión lectora

- Estrategias para mejorar la habilidad de la lectura

3

Proceso de escritura

Potenciar las habilidades de escritura en los docentes para fortalecer su capacidad de comunicación escrita en el ámbito educativo

- El proceso de escritura

- Importancia de la escritura

- Estrategias para mejorar la habilidad de la escritura

Uso de las TIC

Dotar a los docentes herramientas y habilidades para integrar de manera efectiva las TIC en su práctica educativa

- Qué son las TIC

- Importancia de las TIC

- Estrategias para integrar las TIC en el aula de clases

 

Como se expresa en la Tabla 2, la propuesta estuvo constituida por 6 talleres que se realizaron en un periodo de tres semanas a razón de dos talleres por semana; los mismo estuvieron orientado a mejorar las competencias comunicativas de las docentes de la muestra seleccionada. El primer taller estuvo orientado a conocer la importancia las competencias comunicativas, el segundo a todo lo vinculado con la escucha; el tercero se destinó a la competencia del habla; el cuarto a la lectura; el quinto a la escritura y el sexto al uso de las TIC en el aula de clases.

 

La propuesta se desarrolló entendiendo que las desarrollar las competencias comunicativas en los docentes de Educación Inicial son fundamentales; en primer lugar, permiten mejorar la interacción con los niños, los docentes necesitan ser capaces de comunicarse de manera efectiva con los niños a su cargo; en segundo lugar, optimizar la colaboración con los padres, los docentes de este nivel también deben ser capaces de comunicarse de manera efectiva con los padres de los estudiantes; en tercer lugar; optimizar el trabajo en equipo; porque en muchos casos, los docentes trabajan en equipos multidisciplinarios, donde la comunicación efectiva es fundamental para coordinar esfuerzos, compartir ideas y trabajar en conjunto para el desarrollo integral de los estudiantes y en cuarto lugar, desarrollar competencias profesionales, porque las habilidades comunicativas son esenciales para participar en programas de desarrollo profesional, intercambiar conocimientos con colegas y comunicar eficazmente sus ideas y propuestas.

 

Interacción de la propuesta

 

Una vez que se aplicó la propuesta se volvió a observar las docentes para determinar la efectividad de su aplicación. Los resultados de dicha observación se presentan en la Tabla 3.

 

Tabla 3. Interacción de las habilidades comunicativas después de la propuesta

Indicador

Docente 1

Docente 2

No

No

Muestra interés porque los niños aprendan

x

 

x

 

Utiliza material didáctico de diferentes tipos en sus clases

 

x

x

 

Deja a los niños solos en el aula

x

 

x

 

Muestra interés por enseñar

x

 

x

 

Domina las competencias comunicativas en el aula

x

 

x

 

Trata a los niños de buena manera

x

 

x

 

Recibe y despide a los niños con buena actitud

x

 

x

 

Tiene buena relación con los demás docentes

x

 

x

 

Permite actuar a los niños por igual

x

 

x

 

Ayuda a los niños a realizar cualquier necesidad que se le presente

x

 

x

 

 

En la Tabla 3, se observa que luego de la aplicación de las propuestas ambas docentes se tomaban el tiempo para llegar antes de la hora de entrada y preparar el salón para recibir a los estudiantes, los recibían con mayor receptividad de manera agradable y apoyándoles a dirigirse a sus lugares de trabajo. Durante el proceso enseñanza-aprendizaje la Docente1 continúa utilizando pocos materiales mientras que la Docente 2 continúa trabajando con materiales diferentes tipos; asimismo, se observó que ambas docentes mejoraron su tono de voz y tratan a los niños de mejor manera. Y en torno al momento de salida, ambas docentes realizaron canciones y dinámicas de despedida, revisan que los estudiantes tengan sus pertenencias que no olviden ninguna y hacen una revisión del tema visto antes de que se marcharan. Hacen que los niños esperen a sus padres tranquilos cada uno en su lugar y al momento de entregarlo explican al padre el comportamiento del niño durante el día y la tarea.

 

La importancia de la aplicación de la propuesta planteada, en palabras de Pompa y Pérez (2015) radica que estas competencias no solo contribuyen a crear un entorno favorable y efectivo en el proceso de enseñanza, sino que también tienen un impacto directo en la preparación de los estudiantes para enfrentar la vida. En este sentido, la comunicación efectiva no solo se limita a la transmisión de conocimientos, sino que además implica la capacidad de comprender las necesidades individuales de cada estudiante, de manera tal, que se pueda fomentar su autoestima, promover la resolución de conflictos y enseñar habilidades sociales.

 

Todo esto, de acuerdo a lo planteado por el autor contribuye al desarrollo integral de los estudiantes, tanto en el ámbito académico, como en el personal y social. Razón por la cual, preparar al profesorado en competencias comunicativas es fundamental para que puedan desempeñar un papel activo en la formación integral de los estudiantes, ayudándoles a adquirir las herramientas necesarias para desenvolverse en la sociedad y enfrentar los desafíos que se les presenten a lo largo de sus vidas.

 

Discusión

Se puede decir que, la UNESCO (2006) ha subrayado la relevancia de las competencias comunicativas en los docentes como un componente esencial para asegurar una educación de calidad. Esto se debe a que la habilidad de comunicarse de forma efectiva con estudiantes, padres, colegas y otros integrantes de la comunidad educativa es crucial para cultivar un entorno de aprendizaje que sea inclusivo, participativo y enriquecedor.

 

En este mismo orden de ideas; autores como Valdez-Esquivel y Pérez-Azahuanche (2021), Fabregat (2020), Pompa y Pérez (2015) han abordado la importancia de las competencias comunicativas en los docentes desde diferentes perspectivas y contextos específicos. Sus investigaciones y estudios probablemente resalten cómo estas competencias contribuyen al desarrollo integral de los estudiantes, a la construcción de relaciones positivas en el aula, a la resolución de conflictos y al fortalecimiento del proceso de enseñanza-aprendizaje.

 

Del mismo modo, autores como Quicios (2020) y Casas (2022) manifiestan que la  importancia de las competencias comunicativas en los docentes se refleja en su capacidad para fomentar la participación activa de los estudiantes, promover la resolución pacífica de conflictos y fortalecer la motivación y el interés por aprender, para ello, deben propiciar una comunicación efectiva, crear espacios de diálogo, reflexión y aprendizaje compartido que potencien el desarrollo cognitivo, emocional y social de los estudiantes.

 

Por ello, es de vital importancia, tal y como señala Casa (2023) desarrollar programas de capacitación que permitan el desarrollo u optimización de las competencias comunicativas en el profesorado; de forma al, que pueda desempeñar un papel más activo y significativo en el proceso educativo y así contribuir al éxito académico y personal de los estudiantes.  En definitiva, las competencias comunicativas en los docentes de Educación Inicial son cruciales para promover un ambiente educativo favorable, potenciar el aprendizaje de los estudiantes y prepararlos para enfrentar los desafíos del siglo XXI.

 

CONCLUSIONES

 

Las competencias comunicativas en el docente de Educación Inicial se pueden potencializar a través de planes de capacitación; entendiendo; que este es fundamental para garantizar un proceso educativo efectivo y enriquecedor porque estas habilidades van más allá de la mera transmisión de información; ya que, incluyen la capacidad de escuchar activamente, adaptar el lenguaje a las necesidades de los estudiantes y utilizar estrategias comunicativas variadas.

 

Asimismo, el desarrollo de competencias comunicativas en los docentes permite la creación de espacios de diálogo, reflexión y aprendizaje compartido que potencian el desarrollo integral de los estudiantes a su cargo.

 

Del mismo modo, es oportuno destacar que la comunicación efectiva contribuye al desarrollo cognitivo, emocional y social de los niños en esta etapa crucial de su formación; en consecuencia, es esencial que los docentes adquieran y desarrollen estas competencias para desempeñar un papel activo y significativo en el proceso educativo, contribuyendo así al éxito académico y personal de los estudiantes; para ello, es necesario el desarrollo de programas de capacitación como el propuesto en este estudio y el desarrollo de estudios en esta línea de investigación que permitan dar mayor profundidad y teorización a esta temática, no solo en el nivel de Educación Inicial, sino en todos los niveles, extendiendo que la competencias comunicativas son esenciales para la vida.

 

CONFLICTO DE INTERESES

Los autores declaran que no existe conflicto de intereses para la publicación del presente artículo científico.

 

REFERENCIAS

Casa, E. (2023). Las competencias comunicativas en el trabajo áulico en los docentes de educación inicial. Universidad Técnica de Cotopaxi. https://acortar.link/3QFlnC

Casas, M. (2022). La comunicación en la familia: busca su confianza. Hacerfamilia. https://acortar.link/npH1Bu

Fabregat, S. (2020). La mejora de las habilidades comunicativas como espacio de innovación: un acercamiento al Proyecto Lingüístico de Centro (PLC). Bellaterra Journal of Teaching & Learning Language & Literature, 13(4), e992. https://acortar.link/v8zu2u

Hernández, R., Fernández, C., y Baptista, P. (2014). Metodología de la Investigación. Editores Mcgraw-HILL / Interamericana Editores. https://acortar.link/I03so

Martínez, I. (2021). Algunas consideraciones metodológicas acerca del proceso de desarrollo de habilidades comunicativas orales de la lengua materna. Revista Ciencia Pedagogicas e Innovación, 8(2),1-7. https://acortar.link/BIHzsq

MINEDUC (2014). Currículo de Educación Inicial. https://acortar.link/3j7qkP

Montaluisa, D. (2020). La competencia comunicativa escrita en los estudiantes de Educación Básica. Universidad de Cotopaxi. https://acortar.link/RYx5WW

Pérez, R., Mercado, P., Martínez, M., Mena, E. y Partida, J. (2018). La sociedad del conocimiento y la sociedad de la información como la piedra angular en la innovación tecnológica educativa, RIDE. Revista Iberoamericana para la Investigación y el Desarrollo Educativo, 8(16), 847-870. https://acortar.link/P30vlx

Pompa, Y. y Pérez, I. (2015). La competencia comunicativa en la labor pedagógica. Revista Universidad y Sociedad [seriada en línea], 7 (3). pp. 160-167. http://rus.ucf.edu.cu/

Quicios, B. (2020). LA comunicación familiar. Todo sobre comunicación. Tipos de Comunicación: https://acortar.link/oput9g

Rivera, R. (2016). Comunicación Educativa. Universidad de Cotopaxi. https://acortar.link/rMsTkq

Ruiz, A., Bermeo, M., Romero, N., y Chávez, S. (2021). Guía de competencias comunicacionales para los docentes. Obtenido de ¿Por qué hablamos de competencias comunicacionales? https://acortar.link/bW82SH

UNESCO (2006). Cultura, comunicación y lenguajes. https://acortar.link/PqIZLu

Valdez-Esquivel, W. y Pérez-Azahuanche, M. (2021). Las competencias comunicativas como factor fundamental para el desarrollo social. Polo del conocimiento, 6(3), 433-456. https://acortar.link/WDibys